首页
关于我们
新闻资讯
采购研修班
CIPS认证
供应链管理师
物流师
企业内训
采购师
在线学习
成绩证书查询
资料下载
留言板
物流等级认证
物流CILT认证
采购CIPS认证
管理类培训
企业内训
相关新闻动态
微信公众号
创新供应链课堂
支付方式
在线咨询
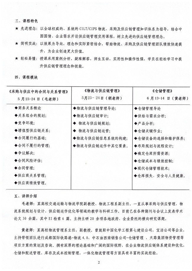
关于举办2020年CILT/CIPS物流▪采购 高级研修班的通知
发布时间:2020/5/9 16:18:00 阅读次数:882
会员优惠报名:
《物流与供应链管理》
《采购与供应中的合同与关系管理》
《仓储管理》
上一条:
2020/4/28 · 物流人读什么书?
下一条:
2020/5/15 · 中国移动,捷豹路虎(中国)入围 CIPS 亚洲供应管理奖